Lets just for thread sake, keep this only for 2.26 (2003) - 2.93 (2021). What did you think of the 2.x line of blender releases. Reason why I started at 2.26 was because it was the very first GPLv2 release of blender. And Everything up till 1.30 was IRIX/SGI workstations only.
Some people still swear to the 3.x line of releases, but for what reason would someone stick to 2.26-2.93? Any particular thoughts on these versions?
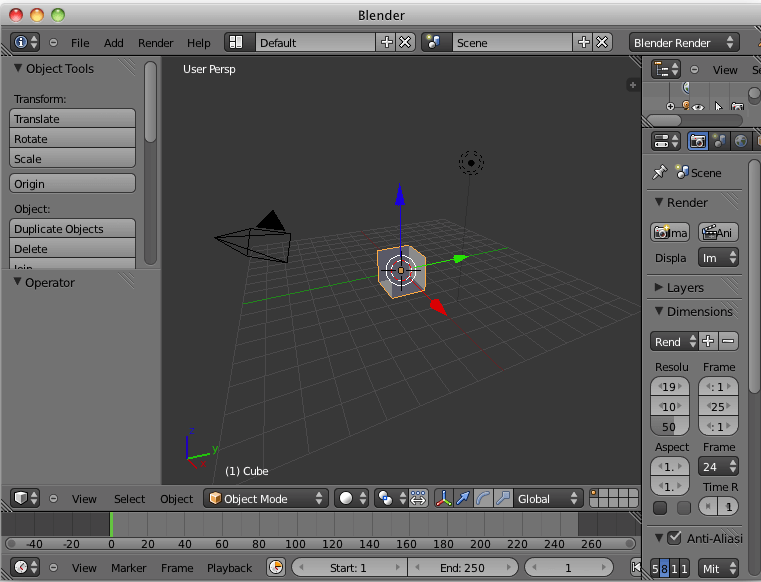
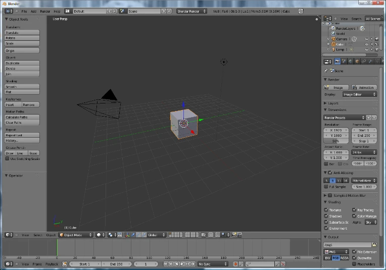
To jog your memory if you used these older versions, here's what they looked like:
2.26 (2003) --

2.30 (2003) --

2.57 (2011) --

2.80 (2019) --

You'll notice that blender really hasn't changed much from 2.80 in terms of UI. I've heard the UI used to be VERY convoluted up till then.
"I don't want excuses. I want results."
~Skipper
Click here to see my art and animation thread postings. Just a note that some of it might be NSFW.


